您的位置:
首页
>
通知公告
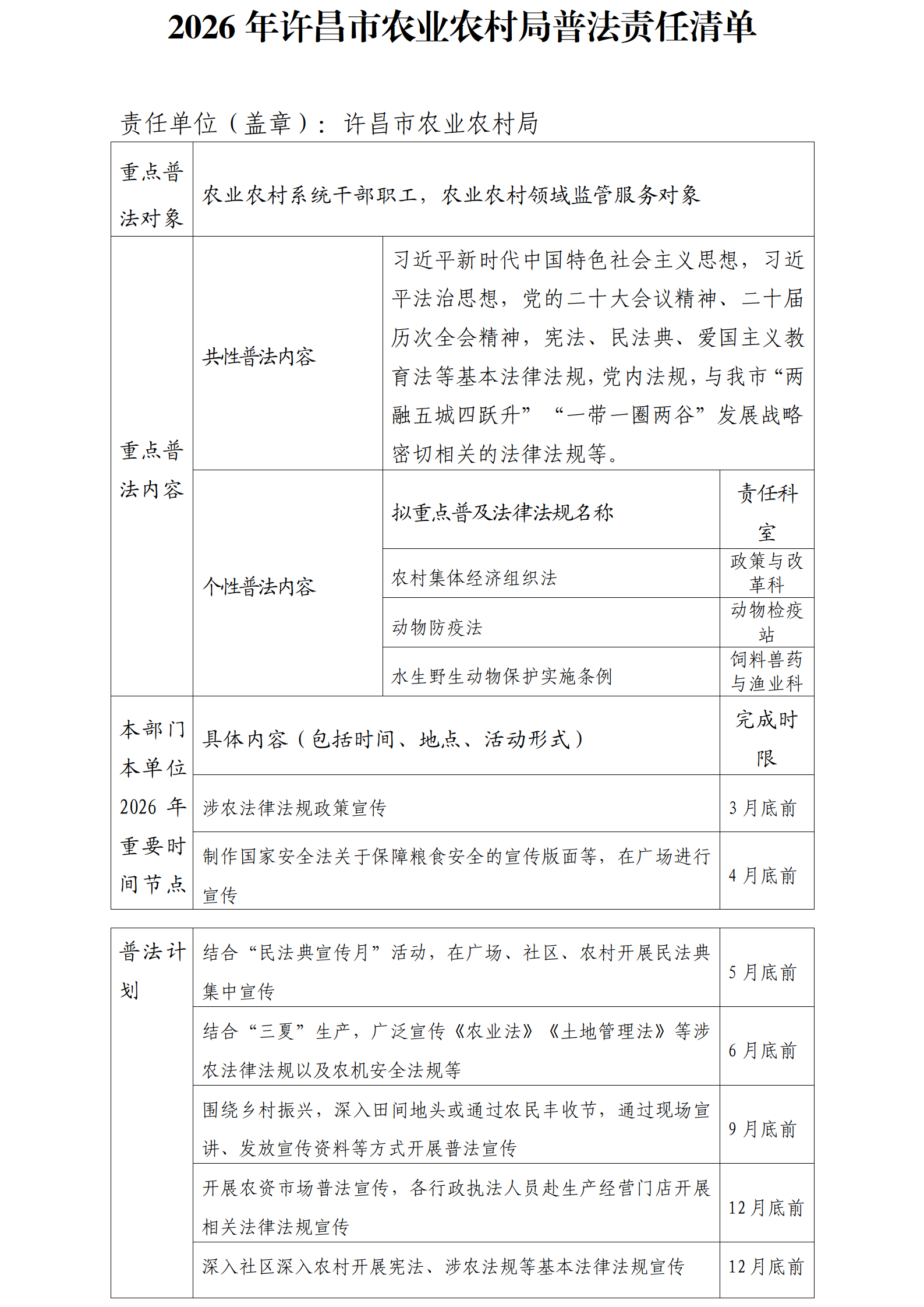
2026年许昌市农业农村局普法责任清单
【信息来源:
】
【信息时间:2026-03-17 15:40 阅读次数:
】【字号
大
中
小
】【
我要打印
】【
关闭
】